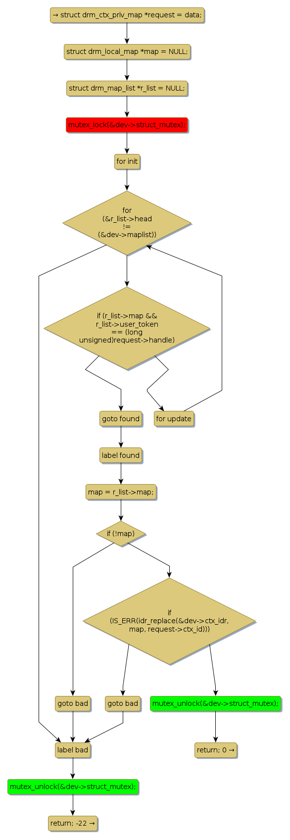
Instance Verification Kit (IVK)
mutex lock @ [5719+31+/linux-3.19-rc1/drivers/gpu/drm/drm_context.c]
Instance Signature: struct_mutex
|
The Matching Pair Graph:
|
|
Function Name
|
Control Flow Graph (CFG)
|
Events Flow Graph (EFG)
|
Source Correspondence
|
|
drm_legacy_setsareactx
|
|
|
[5508+22+/linux-3.19-rc1/drivers/gpu/drm/drm_context.c]
|